永利集团304am登录
首页
科协概况
科协简介
科协章程
组织结构
工作职责
联系我们
通知公告
学术社团
学术交流
政策法规
科学精神
常用下载
办事流程
办事流程
办事流程
当前位置:
科协工作
>
办事流程
> 正文
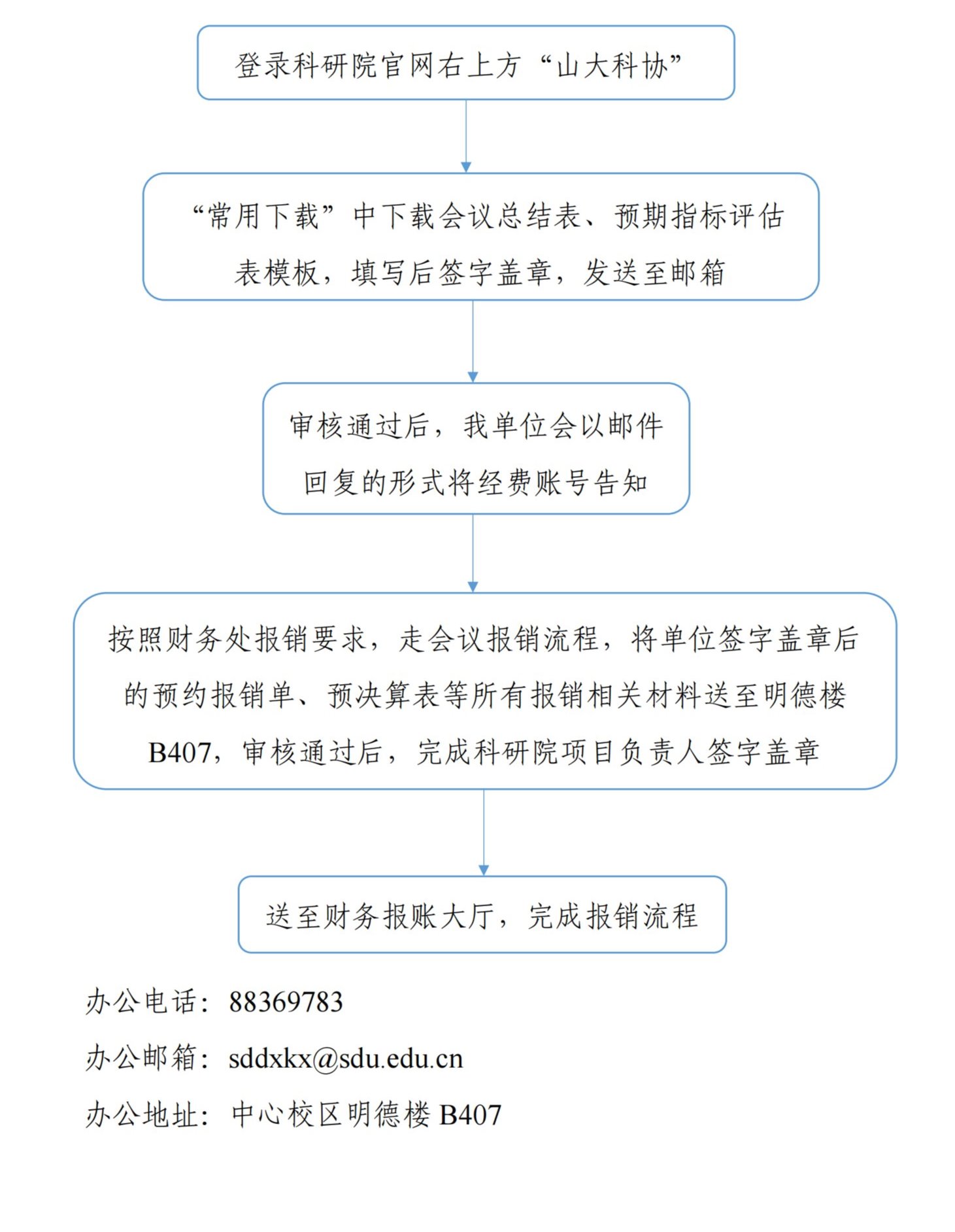
永利集团304am登录自然科学学术会议与交叉学科青年学术沙龙报销流程
作者: 来源: 发布时间:2024-07-03 15:49:18 浏览次数:
版权所有 © 永利集团304am登录科协工作办公室 地址:永利集团304am登录中心校区明德楼A区 邮编:250100